-
-
-
Tổng tiền thanh toán:
-
Cách điều chỉnh điện áp ra cho nguồn xung cách ly
22/09/2020
Cách điều chỉnh điện áp ra cho nguồn xung cách ly
Giả sử bạn đang có trong tay nguồn xung 5V, bạn muốn tăng nguồn này lên 9V hoặc giảm xuống 3.3V. Vậy bài viết này giúp bạn giải quyết được vấn đề đó
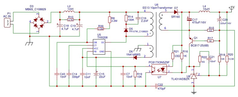
Lấy ví dụ cho mạch nguồn sau:

Trong mạch nguồn xung, đầu não của nó chính là IC tạo xung, vậy trước khi sửa nguồn này, bạn hãy xác đinh con IC này, sau đó tra datasheet của nó. IC này sẽ có chân Vcc và chân GND, kiểm tra nguồn cấp cho 2 chân này xem có ổn định không, nếu nó tăng giảm nhẹ là lỗi hồi tiếp, thường sẽ là do mất nguồn ra sau Điôt D7, có thể con điot này hỏng.
Nếu nguồn nuôi ổn định, kiểm tra tín hiệu Oc tạo dao động ra cho biến áp, xem có dao động không, trường hợp không có thì kiểm tra C43, C14, R39, R8. Nếu ổn thì IC này hỏng. Thường IC ít hỏng.
Chân FB hay gọi là feedback để lấy mẫu điện áp ra qua photo quang vào FB. Điện áp mẫu lúc này được phân áp điều chỉnh bằng trở R20 như trên sơ đồ. Trường hợp Q1 và R20 không có thì là R16. Thay đổi 1 trong 2 con trở này sẽ thay đổi được điện áp đầu ra. Trở giảm thì áp ra giảm và ngược lại.
Trên đây là kinh nghiệm về phần mạch nguồn, bạn nào có kinh nghiệm mới comment bên dưới nhé