Bài học kinh nghiệm

Thành tích mỗi ngày

Đoàn Văn Huân 04/06/2025
Thành tích mỗi ngày: https://forms.gle/jF2gVJ5CGLzmJa857 Kết quả https://docs.google.com/spreadsheets/d/1gO0aiqIVBo5Zr94IFwLNFT529MhzYW60JPKgiQTiETE/edit?usp=sharing

Lập trình PLC với hãng Mitsubishi và Siemens có gì giống và khác nhau?

Đoàn Văn Huân 19/05/2025
Lập trình PLC với hãng Mitsubishi và Siemens có gì giống và khác nhau? Việc lập trình PLC giữa Mitsubishi và Siemens có những điểm giống nhau về tư duy điều khiển nhưng cũng có nhiều khác biệt về phần mềm, cách đặt địa chỉ, ngôn ngữ và cấu trúc chương trình. Dưới đây là bảng so sánh chi tiết: 🔁 Giống nhau giữa Mitsubishi và Siemens Nội dung Mô tả ✅ Tư duy điều khiển Cùng dựa trên logic điều khiển: bật/tắt, liên động, timer, counter... ✅ Ngôn ngữ lập trình chính Cùng hỗ trợ Lad...

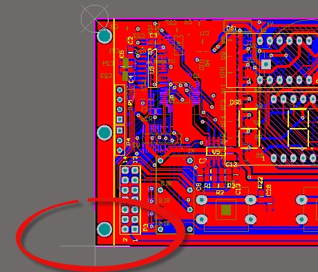
Hướng dẫn xuất Gerber từ Altium Designer

Đoàn Văn Huân 06/03/2025
Hướng dẫn xuất Gerber từ Altium Designer Bước 1: Đặt tọa độ 0 cho mạch Kết quả: Bước 2: Xuất Gerber: File -> Fabrication Outputs -> Gerber Files Bước 3: Xuất file lỗ khoan (Drill): File -> Fabrication Outputs -> NC Drill File (Như hình bên dưới) Bước 4: Copy toàn bộ các file trong thư mục [Project Outputs for ...] (bao gồm cả file .txt – file lỗ khoan) gửi cho chúng tôi theo zalo: 0936824969

Hướng Dẫn Sử Dụng Artcam 9 với các công cụ

Đoàn Văn Huân 15/05/2024
1. Công cụ cắt Trim: Sử dụng để cắt 2 khối, 2 đường giao nhau 2. Công cụ đối xứng Mirror: Các kiểu đối xứng, điểm đối xứng lấy điểm gần nhất để tạo đối xứng sang. Nếu tạo thêm 1 đường làm tâm đối xứng thì nó sẽ lấy đường đó làm trục đối xứng 3. Làm mượt đường gấp khúc: chọn đối tượng vào công cụ node Editing (mũi tên đen) sau đó nháy chuột trái vào đối tượng chọn Smoothpoint 4. Công cụ sao bản phóng to, thu nhỏ offset vector: chọn đối tượng, vào công cụ điền thông số và các kiểu 5. Chia lưới ...

Bài học kinh nghiệm khi sử dụng Servo với Arduino cho ổn định

Đoàn Văn Huân 30/01/2024
Bài học kinh nghiệm khi sử dụng Servo với Arduino cho ổn định    Khi sử dụng servo với arduino để điều khiển cánh tay robot, gắp đồ vật... Tuy nhiên, hiện tượng servo bị giật, hoạt động bất thường hoặc không hoạt động do quá tải... dẫn đến servo hỏng hoặc làm Arduino hỏng là do xung từ arduino dội về.    Để khắc phục tình trạng trên bạn lắp thêm 1 điot nối tiếp với chân nguồn dương (+) của servo là khắc phục được tình trạng trên.    Trước mình nghĩ do xung dội v...

Phần mềm Bluestacks giả lập Android trên windown 7-8-10

Đoàn Văn Huân 13/01/2024
Phần mềm Bluestacks giả lập Android trên windown 7-8-10 Thông tin phần mềm: Nhà phát hành: Bluestacks Systems, Inc Nền tảng, cấu hình khuyên dùng: Windows 7/8/8.1/10, Windows Vista SP2, Windows XP SP3 (chỉ được 32 bit) Link tải: Tại đây Dung lượng: 6 GB Phần mềm Bluestacks là một trong những phần mềm giả lập Android miễn phí trên Windows 7, 8 và 10 quen thuộc với nhiều người dùng và được đánh giá tốt hơn so với những phần mềm cùng chức năng. Tính năng nổi bật: Cho phép bạn sử dụng cùng...

So sánh các loại keo cách điện dẫn nhiệt

Đoàn Văn Huân 16/11/2023
Keo 704 Thông số Tianmu 704 > THÔNG SỐ SẢN PHẨM Chịu nhiệt độ cao/chống hồ quang/cách nhiệt kín/chống ẩm và chống sốc [Mẫu sản phẩm] TM-704 (cao su silicon điện tử) [Quy cách] 45g/cái [Màu sản phẩm] trắng/đen/xám chảy [Độ bền điện môi] 15 (kv/mm) [Phạm vi chịu nhiệt độ] -60C-250oC [Sức mạnh cắt] 8(mpa) [Thời gian khô khi chạm vào] 5~30(phút) [Thời gian bảo dưỡng] 24 giờ [Thời hạn sử dụng] 9 tháng (25oC) [Độ bền kéo] 8( ≥mpa) 【Mục đích chính】 Ống sưởi điện Máy sưởi điện Vật liệu bán dẫn Lin...

Hướng dẫn nạp IC PIC với Đế nạp Vi điều khiển PIC K150

Đoàn Văn Huân 04/09/2023
Hướng dẫn nạp IC PIC với Đế nạp Vi điều khiển PIC K150 Tải phần mềm về cài đặt microbrn.exe microbrn software tool: https://u.pcloud.link/publink/show?code=veJotalK Driver file Link: https://u.pcloud.link/publink/show?code=XZ9L9kVZ6PFndIq7PX0fLDb6OXlNjB7n3i87 Cài đặt driver: Sau đó nó lên được cổng Com là được Vào phần mềm chọn cổng com đó để nạp chương trình. https://www.youtube.com/watch?v=CuJEQqz99IQ Xử lý mạch nạp K150: Cắt mạch như hình dưới có đánh dấu đường kẻ đỏ Sau...

6 bước chạy quảng cáo trên Facebook hiệu quả năm 2023 (Phần 2)

Đoàn Văn Huân 18/05/2023
Xem 6 bước chạy quảng cáo trên Facebook hiệu quả năm 2023 (Phần 1) Mình sẽ giới thiệu cho bạn 5 cách chạy quảng cáo Facebook phổ biến nhất. 1. Số người tiếp cận (Reach) Cách này giúp bạn tối ưu tiếp cận quảng cáo đến người dùng. Bạn cần phân biệt tiếp cận với tương tác. Tiếp cận: Quảng cáo hiển thị lên News Feed của khách hàng, họ chỉ cần nhìn thấy trong vòng 3 giây được tính là 1 lượt tiếp cận. Tương tác: Khách hàng nhìn thấy bài viết quảng cáo của bạn, họ like, chia sẻ, bình luận, thì được ...

6 bước chạy quảng cáo trên Facebook hiệu quả năm 2023 (Phần 1)

Đoàn Văn Huân 18/05/2023
Xem 6 bước chạy quảng cáo trên Facebook hiệu quả năm 2023 (Phần 2) Từ trước giờ, nếu bạn chỉ chạy quảng cáo Facebook một cách bình thường, thì hôm nay, mình sẽ hướng dẫn cho bạn một quy trình chạy Facebook ads cực chuẩn. Không phải kiểu cứ lên chiến dịch quảng cáo xong rồi ngồi cầu nguyện, không biết mình đã làm đúng hay sai. Đây là quy trình 6 bước chạy quảng cáo trên Facebook mà mình tự đúc kết được, phù hợp cho người mới. Bạn sẽ không cần tự mò mẫm kiến thức, rối ...

Hướng dẫn toàn tập là LED ma trận giá tiền ảo và đồng bộ dữ liệu Internet - Học STEM IoT

Đoàn Văn Huân 28/06/2022
Mô tả dự án:  Bất cứ chúng ta đều cần cập nhập thông tin, nào là tin tức đời sống, lượt xem youtube hay là tỉ giá ngoại tệ, tiền ảo,... Doanh nghiệp cũng cần cập nhật giá cho các sản phẩm tại các shop của họ. Các bạn không cần bỏ ra một núi tiền để nghiên cứu nữa. Hãy cùng làm theo bài viết này, và nó sẽ truyền cảm hứng cho bạn. Bài viết này, khác ở chỗ, nó không hoạt động độc lập một mỉnh lẻ loi mà nó có thể scale-out ra hàng ngàn thiết bị ngay tức khắc mà bạn không cần lo lắng gì về se...

Cách cài đặt cân chỉnh máy phay CNC với phần mềm grblControl

Đoàn Văn Huân 21/12/2021
Cách cài đặt cân chỉnh máy phay CNC với phần mềm grblControl           Hướng dẫn cài đặt bước cho các trục Khái niệm: là con số thể hiện số bước mà động cơ bước cần thực hiện để trục di chuyển 1 khảng là 1mm Kết nối. Mở phần mền grbl Control Tại cửa sổ Service > Settings > chọn Port > chọn OK            Nếu kết nối lần đầu thì ở phần console sẽ hiển thị như sau: Grbl 1.1f [‘$’ for help] Gõ $ và nhấn Enter Và nó sẽ được hiển ...

Hướng dẫn khắc phục lỗi chứng chỉ bảo mật để truy cập vào Web

Đoàn Văn Huân 09/10/2021
Hướng dẫn khắc phục lỗi chứng chỉ bảo mật để truy cập vào Web      Hiện có một số máy đang gặp vấn đề khi truy cập vào hệ thống website báo lỗi không bảo mật/không truy cập được. Nguyên nhân là do chứng chỉ bảo mật của hệ điều hành hết hạn (gặp phải ở các hệ điều hành cũ/ không cập nhật).     Ngoài ra, có một số trường hợp đặc biệt như sai thời gian trên máy hoặc bị chuyển hướng bộ nhớ cache trình duyệt.     Để kh...

Trình chặn ứng dụng tường lửa

Đoàn Văn Huân 18/09/2021
Trình chặn ứng dụng tường lửa Trong Windows, bạn có thể sử dụng Windows Firewall để chặn hoặc bỏ chặn một số ứng dụng nhất định, nhưng nó không cung cấp giao diện dễ sử dụng cho các tính năng nâng cao của nó. Nếu bạn muốn chặn một ứng dụng truy cập internet, bạn phải thực hiện các bước sau: 1. Nhấp vào Windows Start Menu và mở Control Panel 2. Chọn System & Security 3. Sau đó trong phần Firewall, bạn chọn “Allow a program through the Windows Firewall” 4. Nếu chương trì...

Hướng dẫn dùng phần mềm Progisp nạp chương trình cho 8051

Đoàn Văn Huân 15/08/2021
Hướng dẫn dùng phần mềm Progisp nạp chương trình cho 8051 Bước 1: Chạy chương trình nạp Progisp Bước 2:  -1:Chương trình nhận mạch nạp USBISP (hướng dẫn ở video cài driver bên trên) -2:Chọn loại chip ( Mình chọn 89S52 )  Bước 3 : (Mang tính chất giải thích) Các thông số quan trọng khi nạp chương trình cho 8051 (Thông số quan trọng chương trình sẽ tự động Tích (V) khi bạn chọn chip tương ứng , bạn không cần thay đổi gì cả (Bên dưới là giải thích) ) Bư...

Hướng dẫn dùng phần mềm Progisp nạp cho AVR ATmega

Đoàn Văn Huân 15/08/2021
Hướng dẫn dùng phần mềm Progisp nạp cho AVR ATmega Xem thêm Link thiết bị nạp Đế nạp kit AVR ATmega8 socket USB nạp code 51 AVR ISP USBASP Vỏ Nhôm IC ATMEGA 8A-PU DIP28 1. Nạp chương trình cho AVR Điều khác nhau cơ bản giữa ATmega8 và ATmega16 (hoặc 32) là: - ATmega8 có WTDON ( WTDON luôn bằng 1 khi nạp chương trình ) - ATmega16 ( hoặc 32 ) có JTAGEN (JTAGEN cũng luôn bằng 1 khi nạp chương trình ) Bước 1: Chạy chương trình nạp Progisp Bước 2:  -1:Chương trình nhận mạch nạ...

Một số thủ thuật ArtCam Pro9

Đoàn Văn Huân 07/07/2021
Một số thủ thuật ArtCam Pro9 1. Bắt đầu tạo file trên ArtCam bạn phải định hình kích thước sản phẩm, tuy nhiên sau khi thiết kế mới phát hiện ra kích thước vật thể bé hoặc to quá, vậy làm thế nào sửa lại được. Nếu dùng Set Site thì định lại được kích thước vật thể nhưng các thiết kế bên trong bị thu nhỏ lại theo tỷ lệ. Giải pháp như sau: Vào menu Vecter -> Save Layer -> đặt tên file và trong ô type thay sang định dạng DXF(generic) rồi save lại. Tạo file mới và set lại kích thước, vào fi...

Hiển thị thời gian thực (RTC DS1307) lên LCD16x2 bằng giao tiếp I2C trong môi trường Arduino

Hoài Phương 27/05/2021
Hiển thị thời gian thực lên LCD16x2 sử dụng module RTC DS1307 Màn hình LCD 16×2 Arduino UNO R3 GND GND VCC 5V SDA A4/SDA SCL A5/SCL Module RTC DS1307   GND GND VCC 5V SDA A4/SDA SCL A5/SCL Linh kiện cần thiết cho dự án Tên linh kiện Số lượng Arduino Uno R3 1 Module RTC DS1307 1 Màn hình LCD 16×2 1 Module I2C LCD 16×2 1 Dây cắm 1 Thư viện Thư viện hỗ trợ sử dụng module RTC DS1307: Tải ngay. Thư viện hỗ trợ...