- 
														
- 
														- 
																Tổng tiền thanh toán:
 
- 
																
 
							
							
							
						MẠCH ĐẢO CHIỀU ĐỘNG CƠ DÙNG TRANSISTOR
									
									
										
										24/02/2021
									
								
							 
								1. Giới thiệu mạch cầu H
Mạch cầu H là một trong những mạch công suất hết sức cơ bản và có nhiều ứng dụng trong việc điều khiển động cơ DC cũng như động cơ bước 2 cặp cực.Thực chất có rất nhiều kiểu cầu H khác nhau dùng cho các đối tượng khác nhau.Sự khác nhau của chúng nằm ở khả năng điều khiển của cầu H.Dòng , áp điều khiển lớn hay nhỏ , có điều tốc hay không,tần số xung PWM ảnh hưởng lớn tới việc chọn linh kiện làm cầu H.
Giả sử bạn có một động cơ DC có 2 đầu A và B, nối 2 đầu dây này với một nguồn điện DC (ắc qui điện – battery). Ai cũng biết rằng nếu nối A với cực (+), B với cực (-) mà động cơ chạy theo chiều thuận (kim đồng hồ) thì khi đảo cực đấu dây (A với (-), B với (+)) thì động cơ sẽ đảo chiều quay. Tất nhiên khi bạn là một “control guy” thì bạn không hề muốn làm công việc “động tay động chân” này (đảo chiều đấu dây), bạn ắt sẽ nghĩ đến một mạch điện có khả năng tự động thực hiện việc đảo chiều này, mạch cầu H (H-Bridge Circuit) sẽ giúp bạn. Như thế, mạch cầu H chỉ là một mạch điện giúp đảo chiều dòng điện qua một đối tượng. Tuy nhiên, rồi bạn sẽ thấy, mạch cầu H không chỉ có một tác dụng “tầm thường” như thế. Nhưng tại sao lại gọi là mạch cầu H, đơn giản là vì mạch này có hình chữ cái H. Xem minh họa hình dưới.

Trong hình 1, hãy xem 2 đầu V và GND là 2 đầu (+) và (-) của ắc qui, “đối tượng” là động cơ DC mà chúng ta cần điều khiển, “đối tượng” này có 2 đầu A và B, mục đích điều khiển là cho phép dòng điện qua “đối tượng” theo chiều A đến B hoặc B đến A. Thành phần chính tạo nên mạch cầu H của chúng ta chính là 4 “khóa” L1, L2, R1 và R2 (L: Left, R:Right). Ở điều kiện bình thường 4 khóa này “mở”, mạch cầu H không hoạt động. Tiếp theo chúng ta sẽ khảo sát hoạt động của mạch cầu H thông qua các hình minh họa 2.

Giả sử bằng cách nào đó (cái cách nào đó chính là nhiệm vụ của người thiết kế mạch) mà 2 khóa L1 và R2 được “đóng lại” (L2 và R1 vẫn mở), bạn dễ dàng hình dung có một dòng điện chạy từ V qua khóa L1 đến đầu A và xuyên qua đối tượng đến đầu B của nó trước khi qua khóa R2 và về GND (như hình 2a).  Như thế, với giả sử này sẽ có dòng điện chạy qua đối tượng theo chiều từ A đến B. Bây giờ hãy giả sử khác đi rằng R1 và L2 đóng trong khi L1 và R2 mở, dòng điện lại xuất hiện và lần này nó sẽ chạy qua đối tượng theo chiều từ B đến A như trong hình 2b (V->R1->B->A->L2->GND). Vậy là đã rõ, chúng ta có thể dùng mạch cầu H để đảo chiều dòng điện qua một “đối tượng” (hay cụ thể, đảo chiều quay động cơ) bằng “một cách nào đó”.
Chuyện gì sẽ xảy ra nếu ai đó đóng đồng thời 2 khóa ở cùng một bên (L1 và L2 hoặc R1 và R2) hoặc thậm chí đóng cả 4 khóa? Rất dễ tìm câu trả lời, đó là hiện tượng “ngắn mạch” (short circuit), V và GND gần như nối trực tiếp với nhau và hiển nhiên ắc qui sẽ bị hỏng hoặc nguy hiểm hơn là cháy nổ mạch xảy ra. Cách đóng các khóa như thế này là điều “đại kị” đối với mạch cầu H. Để tránh việc này xảy ra, người ta thường dùng thêm các mạch logic để kích cầu H, chúng ta sẽ biết rõ hơn về mạch logic này trong các phần sau.
Giả thuyết cuối cùng là 2 trường hợp các khóa ở phần dưới hoặc phần trên cùng đóng (ví dụ L1 và R1 cùng đóng, L2 và R2 cùng mở). Với trường hợp này, cả 2 đầu A, B của “đối tượng” cùng nối với một mức điện áp và sẽ không có dòng điện nào chạy qua, mạch cầu H không hoạt động. Đây có thể coi là một cách “thắng” động cơ (nhưng không phải lúc nào cũng có tác dụng). Nói chung, chúng ta nên tránh trường hợp này xảy ra, nếu muốn mạch cầu không hoạt động thì nên mở tất cả các khóa thay vì dùng trường hợp này.
Sau khi đã cơ bản nắm được nguyên lý hoạt động của mạch cầu H, phần tiếp theo chúng ta sẽ khảo sát cách thiết kế mạch này bằng các loại linh kiện cụ thể. Như tôi đã trình bày trong phần trước, thành phần chính của mạch cầu H chính là các “khóa”, việc chọn linh kiện để làm các khóa này phụ thuộc vào mục đích sử dụng mạch cầu, loại đối tượng cần điều khiển, công suất tiêu thụ của đối tượng và cả hiểu biết, điều kiện của người thiết kế. Nhìn chung, các khóa của mạch cầu H thường được chế tạo bằng rờ le (relay), BJT (Bipolar Junction Transistor) hay MOSFET (Metal Oxide Semiconductor Field-Effect Transistor). Phần thiết kế mạch cầu H vì vậy sẽ tập trung vào 3 loại linh kiện này. Trong mỗi cách thiết kế, tôi sẽ giải thích ngắn gọn nguyên lý cấu tạo và hoạt động của từng loại linh kiện để bạn đọc dễ nắm bắt hơn.
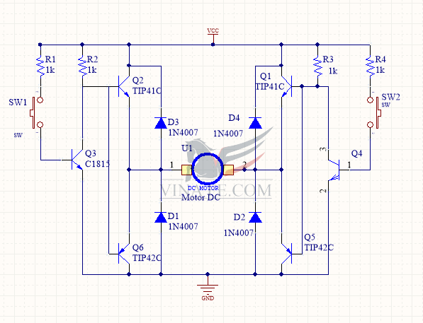
2. Mạch cầu H dùng transistor Tip 41C, Tip 42C và C1815

Đây là một mạch cầu H mẫu dùng BJT .Việc thiết kế tốt sẽ giúp mạch cầu H hoạt động ổn định,không nóng,điều khiển được công suất lớn và an toàn cho các mạch điều khiển phía sau.Đây là một mạch cầu H không quá phức tạp nhưng khả năng làm việc của nó không hề kém chút nào. Hy vọng sẽ giúp các bạn có thể thực hiện được một mạch thông dụng này.
THÔNG SỐ KỸ THUẬT :
- TIP 41C

TIP 42C :

C1815:

Danh sách link kiện có trong mạch
| Comment | Description | Designator | Footprint | LibRef | Quantity | 
| 1N4007 | Diode chỉnh lưu | D1, D2, D3, D4 | D2A | D1A | 4 | 
| CON.Domino2 | Dmino 2 chân | J1 | Domino 2M | CON.Domino2 | 1 | 
| TIP41C | transistor NPN | Q1, Q2 | TO220-123 | TIP41C | 2 | 
| C1815 | NPN 600mW, ECB | Q3 | QTO-92 | C1815_1 | 1 | 
| C1815 | transistor NPN | Q4 | TO92-ECB-W | C1815 | 1 | 
| TIP42C | transistor PNP | Q5, Q6 | TO220-123 | TIP42C | 2 | 
| 1k | Resistor 1/4W | R1, R2, R3, R4 | R1/8W | R | 4 | 
| SW | Switch button 2 pin | SW1, SW2 | SW2 | SW2 | 2 | 
| Motor DC | DC Motor | U1 | Motor DC | 1 |