-
-
-
Tổng tiền thanh toán:
-
Bộ đảo chiều động cơ bằng cảm biến mưa, cảm biến ánh sáng, khiển RF
27/05/2021
Bộ đảo chiều động cơ bằng cảm biến mưa, cảm biến ánh sáng, khiển RF
Trong cuộc sống bộn bề công việc, nơi làm việc thường ở trong nhà hay ở cơ quan nên chúng ta thường không để ý được những diễn biến của thời tiết.
Ai trong một gia đình đều phải giặt giũ và phơi đồ. Lúc đi làm thì trời nắng, đến nơi làm thì trời mưa hay ngược lại. Có đôi khi, đi làm về mệt rồi cũng ko kịp thu đồ... Cùng với tính năng trên bạn có thể áp dụng vào mái hiên di động, cửa giếng trời, cửa sổ...
Biết những khó khăn bất tiện mà các bạn thường gặp phải trong đời sống, chúng tôi đã cố gắng sáng chế ra những hệ thống phơi đồ tự động để giúp bạn đỡ đi phần nào những vất vả trong cuộc sống.
Chúng tôi, luôn lắng nghe và thấu hiểu những khó khăn và khắc phục nó, giúp các bạn cải thiện tốt nhất những trải nghiệm trong cuộc sống.
Từ những mạch điện lắp ráp thô sơ, thủ công từ các module nhưng vẫn đảm bảo tính ổn định.
![]()
Cho đến những vỉ mạch tự làm

Nâng cao tính thẩm mĩ và chất lượng cho sản phẩm, chúng tôi đã làm mạch in chất lượng hơn.

Chúng tôi luôn muốn đáp ứng đủ kiểu cho mọi đối tượng khách hàng nên chúng tôi có tới 5 phiên bản khác nhau, đáp ứng hầu hết trong mọi tình huống và yêu cầu của khách hàng. Có 2 phiên bản thường dùng: phiên bản 1: làm mô hình nhỏ và phiên bản 4: đa năng.
Nguyên lý của các phiên bản cơ bản là đều giống nhau:
1. Cảm biến nước mưa, cảm biến ánh sáng được đặt ra ngoài trời. Khi không mưa và trời sáng động cơ sẽ kéo đồ phơi ra ngoài, khi hết hành trình công tắc hành trình số 1 sẽ làm dừng động cơ.
2. Khi trời mưa hoặc trời tối, cảm biến mưa và CB ánh sáng nhận tín hiệu làm động cơ kéo đồ phơi vào, khi hết hành trình công tắc hành trình số 2 sẽ làm dừng động cơ.
3. Khi không mưa và trời sáng muốn thu dàn phơi đồ thì cần phải sử dụng công tắc hoặc điều khiển từ xa sóng RF.
4. Các phiên bản đi kèm công tắc hành trình 2 cái, cảm biến mưa và tùy yêu cầu có thêm cảm biến ánh sáng, khiển từ xa RF, công tắc tay, nguồn adapter, vỏ hộp, động cơ giảm tốc. Ngoài ra, chúng tôi có thể nâng cấp khiển từ xa RF lên thành điều khiển không giới hạn qua mạng Wifi.
Các tính năng của các phiên bản:
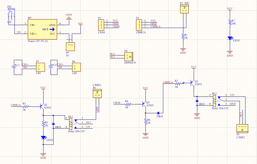
1. Phiên bản 1: Đây là thiết bị sử dụng mạch tuyến tính điều khiển, không dùng vi xử lý. Thiết bị có cảm biến mưa, cảm biến ánh sáng, relay 10A, nguồn 12V - 24V. Mạch dùng cho loại động cơ giảm tốc DC 1 chiều loại nhỏ.




C1,C2 = 47uF-220uF
D1,D2,D3 = 1A (D106)
Module 12 -> 5v 2A
Q1,Q2,Q3 = A1015 = BA (SOT23_231)
R1,R2,R3,R4,R5,R5,R6 = 1K (1206)
R7 = 300 (1206)
Relay 1, Relay 2 = 5V (5 pin)
2. Phiên bản 2: Đây là thiết bị sử dụng dùng module vi xử lý. Thiết bị có cảm biến mưa, cảm biến ánh sáng, khiển RF, relay 10A, nguồn 12V - 24V. Mạch dùng cho loại động cơ giảm tốc DC 1 chiều loại nhỏ, động cơ cửa cuốn.


3. Phiên bản 3: Đây là thiết bị sử dụng dùng module vi xử lý. Thiết bị có cảm biến mưa, cảm biến ánh sáng, khiển RF, nguồn 12V - 24V hoặc 220V. Relay 10A hoặc 30A kết nối ngoài mạch. Mạch dùng cho loại động cơ giảm tốc DC 1 chiều loại lớn hoặc động cơ giảm tốc xoay chiều hoặc động cơ cửa cuốn.


4. Phiên bản 4: Đây là thiết bị sử dụng dùng vi xử lý IC cắm. Thiết bị có cảm biến mưa, cảm biến ánh sáng, khiển RF, nguồn 12V - 24V hoặc 220V. Relay 10A hoặc 30A kết nối ngoài mạch. Mạch dùng cho loại động cơ giảm tốc DC 1 chiều loại lớn hoặc động cơ giảm tốc xoay chiều hoặc động cơ cửa cuốn.


5. Phiên bản 5: Đây là thiết bị sử dụng dùng vi xử lý IC dán. Sử dụng 1 IC thuật toán lấy tín hiệu vào từ cảm biến mưa và cảm biến ánh sáng, khiển RF, nguồn 12V - 24V. Điều khiển động cơ bằng Relay 10A hoặc Mosfet. Mạch dùng cho loại động cơ giảm tốc DC 1 chiều loại nhỏ hoặc động cơ cửa cuốn.


Cách chọn sản phẩm phù hợp
Tùy vào yêu cầu của quý khách, chúng tôi sẽ chọn phiên bản phù hợp nhất, đáp ứng mọi yêu cầu của quý khách. Quý khách hàng cung cấp những vật tư có sẵn (nếu có) hay cung cấp mô hình quý khách định làm, chúng ôi chọn và lắp đặt đúng nguyên lý yêu cầu của quý khách.
Một số sản phẩm có sẵn
| STT | Tên các phiên bản | Mạch áp dụng | |
| 1 | Bộ đảo chiều động cơ DC dùng cảm biến mưa PB1 | mạch 1 | |
| 2 | Bộ đảo chiều motor dùng cảm biến mưa và CBAS PB2 | mạch 1 | |
| 3 | Bộ đảo chiều động cơ DC dùng cảm biến mưa và khiển từ xa PB3 | mạch 4 | mạch 2 |
| 4 | Bộ đảo chiều động cơ DC dùng CB mưa, CBAS và khiển từ xa PB4 | mạch 4 | mạch 2 |
| 5 | Bộ đảo chiều động cơ DC dùng cảm biến mưa và hẹn giờ PB5 | mạch 4 | mạch 2 |
| 6 | Bộ đảo chiều động cơ DC dùng wifi điều khiển từ xa PB6 | mạch 4 cải tiến | mạch 2 |
| 7 | Bộ đảo chiều động cơ cửa cuốn dùng cảm biến mưa và khiển RF PB7 | mạch 4 cải tiến | mạch 2 |
| 8 | Bộ đảo chiều động cơ 1 pha 220V bằng cảm biến mưa có CT hành trình | mạch 3 cải tiến | mạch 2 |
| 9 | Bộ đảo chiều động cơ từ xa RF không có CT hành trình không cb mưa | RF 2 kênh | |
| 10 | Bộ đảo chiều động cơ từ xa RF không có CT hành trình có cb mưa | mạch 1 | |
| 11 | Bộ đảo chiều động cơ dùng khiển từ xa có công tắc hành trình | mạch 4 | mạch 2 |
| 12 | Bộ đảo chiều động cơ dùng khiển từ xa hành trình bằng cảm biến từ | mạch 4 cải tiến | mạch 2 |
Liên hệ
SĐT: 0936824969
Địa chỉ: 18/655 Nguyễn Văn Linh - Q.Lê Chân - TP Hải Phòng
hoặc 18/319 Thiên Lôi - Q.Lê Chân - TP Hải Phòng
Website: http://giaiphapchung.vn/
Thông tin thanh toán
1. Tài khoản Ngân hàng Vietinbank chi nhánh Hồng Bàng-Hải Phòng
STK: 711A10335834
2. Tài khoản Ngân hàng Vietcombank chi nhánh Hải Phòng
0031000264464
3. Tài khoản Ngân hàng Đầu tư và Phát triển BIDV chi nhánh Lê Chân-Hải Phòng
32110000159798
Tên Chủ Tài khoản: Đoàn Văn Huân